PA09+MUSES72320 說明:

 

回首頁

 

 

 

·         PCB以開發板設計,進階、熟PA09者可依需要安裝,建議按說明安裝即可!

·         MCU板及信號選擇板組裝及注意事項,MCU板請參照 MCU2021MUSES72320 Simple前級

·         電源供應 DC 最大為正負18V 電流2A 以上 。

·         被動元件亦可依個人喜好自行替換。

·         MUSES72320 (ssop32本案瓶頸)幫忙焊上,請先告知。

·         PAD1 為進階者使用 !有一定風險慎用!

·         未盡事宜容後再補

 

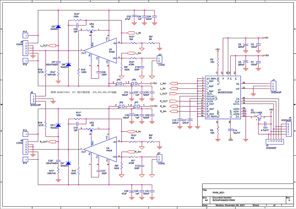
PA09+MUSES72320主板

零件表

JP5JP6JP7JP8 在底侧請先用焊錫短路C29C30C31C32電容值為47uF()以上依個人喜愛自理

 

:組裝DEMO版本,正式版為,散熱片 應為HS02

 

以上 本人保有著作及修改權力!