PA09_Power Supply 說明:

 

回首頁

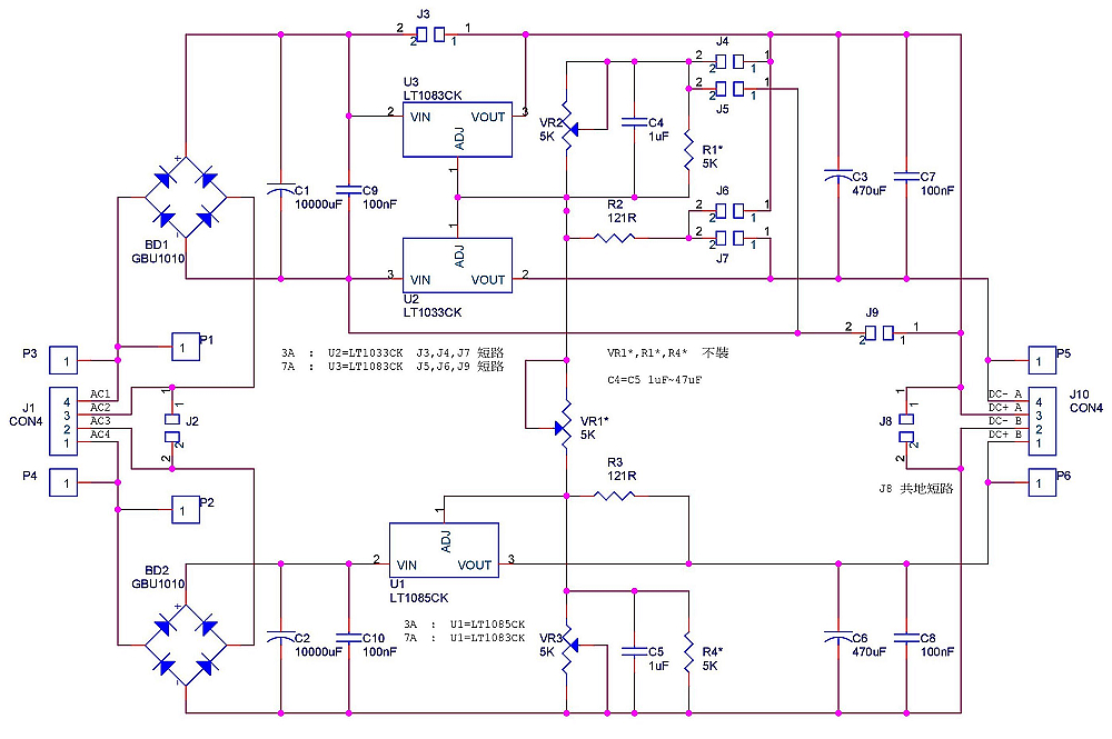
·         負電壓目前取得穩壓ICLT1033CK最大電流為 3A  ,為大電流如 LT1083/7A故設計為兩用,擇一安裝跳線模式詳看線路圖說明!

J3J8(在底側)J4J7請先用焊錫短路C1C2 C3C6依個人喜愛自理

1. HS02 TO3 使用,請按圖示擴孔直徑3.5~4mm,以利組裝。

2. PCB 設計散熱片可不加絕緣但會帶電!有安全考量散熱片與穩壓IC請按圖示加絕緣(雲母)片,兩固定螺絲及與散熱貫孔加絕緣套(熱縮管亦可)

PA09 Power Supply LT1085CK LT1033CK 安裝圖

PA09 Power Supply 組裝DEMO,接線端子以正式版為

 

以上 本人保有著作及修改權力!