|

|

|

|
|

|

|
|
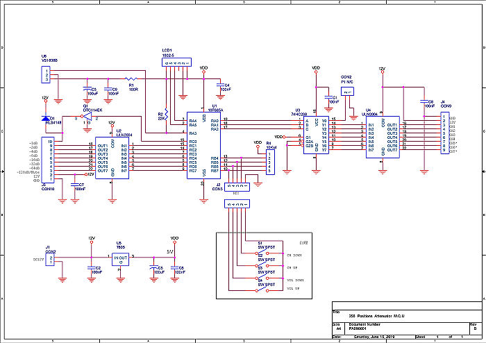
MCU 控制顯示 PCB
|
衰減器 PCB (輸入阻抗 50K)
|
|
|
|
|

|

|

|
|

|

全鋁遙控器不印字
|
按鍵排列如下:
|
Mute
、 INPUT2 、 INPUT4、 INPUT+ 、 INPUT-
|
|
預留 、INPUT1 、 INPUT3、 Volume+ 、Volume-
|
|
|
信號選擇PCB
|
遙控器PCB
|
|
|
|
安裝資料
:PDF檔
|
|
|
|
|
|
|
|
注意事項:
|
|
|
|
1、 電源為 DC10-12V 可由 MCU ( 建議 )或
衰減板 擇其一處供應 即可! 建議 訂製或購置 變壓器時多一組
AC10-12V / 1A繞組 ,整流後 加
7812穩壓 供應 可減少哼聲產生機會。
|
|
2、 上電前先檢查有無誤件、焊點空焊或短路
、先不上 IC 及 LCD 然後 上直流DC 12V 測 試
12V 、VDD 5V 正確後 才將IC裝上
,將 Volume 先調至-127dB 後接上音源做音量調整、信號切換、MUTE測試。
|
|
3、 有訂購或製作上問題或建議 請在 群Messenger
詢問 !
|
|
4、 備有平衡 XLR版本 數量有限,安裝上有所不同
,不另開設網頁說明,請 Messenger 私訊!
|
|
5、 參考網站 :衰減器 阻值計算
DATASHEET
|
|
6、 本人保有修改權利,未盡事宜容後再補 !
|
|
|
|

|

|
|
旋轉式脈衝開關接線
|
組裝示意圖
|
|
|
|
|

|

|

|

|
|
不上電時輸出阻抗測試左右聲道應為
0 如有明顯差異 請檢查衰減PCB 是否誤件、空焊、短路。
|
不上電時輸入阻抗測試左右聲道應相同值(50K微小誤差)如有明顯差異 請檢查衰減PCB 是否誤件、空焊、短路。
|
|

|

|

|

|
|
排阻方向 標點朝 向2019
|
SMD鉭質電容標線為正極
|
注意 IC 方向按圖安裝
|
LCD 1、2 不接(空腳)
|
|

|

|

|

|
|
LCD & MCU 連接
|
衰減板&選擇板
連接
|
輸出端緩開選配 R5、Q2 先不裝
|
繼電器標線為 1、10 pin
|
|
|
|
應用 :
|
|

|

|
|
無源前級
|
APEX PA09 前級
|
|
|
|
王炯翔提供成品及機構開孔參考圖: 寬 320mm X 高 70mm
|
|
|
|

|

|
|

|
|

|

|
|

|
|
|
|
邱繼賢提供成品及機構開孔參考圖: 寬 430mm X 高 70mm
|
|
|
|


|

|
|

|
|
回首頁
|