PCM1702 20Bit  R-2R 平衡輸出 DAC 支援 HDCD                                                                                                                                回首頁

        PCM1702是老晶片搭配 CD轉盤(CDM4同軸輸出)很耐聽,久聽不累,高音柔美,新的晶片聲音都偏冷及生硬,低頻的控制力,聲場,高頻的高貴和光澤度非常好,更有難能可貴的黑膠LP模擬味,這是很多後期商業化的晶片所不及的。

美國BB公司的PCM1702聲音全面而平衡,是國內外HI-END音響界公認的,世界知名解碼器例如美國懷念的旗艦Wadia 27、英國蓮LINN、日本金嗓子的旗艦、Sony專業機DAF-1500等等世界名機很多都採用PCM1702解碼晶片 。

       對的聲音要有對的音源2015 年底緣於竹南張瑞鎮大哥極力推薦飛利浦四號頭CDPLAY方興起製作發表小資版勞斯萊斯CDM4轉盤而與簡明龍大哥結識當時簡大主力DAC為Sony專業機DAF-1500深深吸引我!經深入瞭解 D to A 晶片為PCM1702。獨樂樂不如眾樂樂!邀請業餘音響DIY燒友們群策群力一同來研究製作 PCM1702 20Bit  R-2R 平衡輸出 DAC !

線路特點:

·      PCB 為廠機庫存品,廠機原線路,成熟穩定!

·     M65810FP三菱數位接收 (具備三光纖 或三同軸輸入能力本案設計 兩同軸一光纖。

·     SM5843AP數位濾波

·     PCM1702PX2解碼,可依個人喜好可選購 248並聯.....

·     LT1028X2 單運放低通濾波,可依個人喜好換搭  OPA627APAD797AR 等等.....

·     A1145 /C2705  離散元件A類模擬放大緩衝 ,可依個人喜好換搭 BC560/BC550 等等.....

·     OP27 X2 DC SERVO可依個人喜好換搭OP77等等.....

·     SSM2142平衡輸出轉換可依個人喜好換搭DRV134

·     變壓器:18V-0-18V18V-0-18V9V-012V-0

·     PCB板尺寸:150x235mm

工作原理圖:

零件配置圖 原圖

完成圖

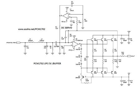
輸入控制線路圖

VI/LPF/BUFFER/DC SERVO

裝機注意事項:

 

 

 

·     無線路圖適高階DIY經驗者 零件材料自理 (可代購) !! 只要安裝無誤,不需調試,都可以成功。

·     PCB 為廠機庫存品焊點為過錫爐設計、比較小比較脆弱!焊接注意烙鐵溫度及吃錫量比較少!盡可能不要解焊!

·     建議使用IC座,量測各穩壓輸出正確後(已標示紅字) 再安裝上IC

·     電晶體如用替代品需注意腳位( BCE

·     零件安裝有誤時,輸出端可能有直流電壓,所以建議先不裝 DC-servo  ICOP27,待測試沒問題 後,再裝上即可。

·     保護線路繼電器在無資料(換曲、暫停、停止、讀碟不良)時會斷開是正常現象

·         三組輸入選擇參照輸入控制線路圖自行搭棚

·     未盡事宜容後再補

 

 

元件清單:

 

主動元件

數量

備註

電阻

數量

備註

電容

數量

備註

M65810FP

1

IC1

10R1W

1

1500U/35V

8

2200uF/35V

SM5843AP

1

IC2

56R1/2W

1

2200U/25V

5

2200uF/35V

74HCU04AP

1

IC3

10R

6

2200U/16V

1

PCM1702P

2

IC4 IC5

33R

12

2200U/10V

8

220U/25V

OP27

2

 

75R

4

220U/16V

4

220U/25V

LT1028CN8

2

升級OPA627AP

100R

1

100U/63V

1

100uF/50V

SSM2142P

2

升級DRV134

220R

13

220U/25V

1

EA2-12

1

繼電器

560R

2

22U/25V BP

2

無極性

7805

4

1K

5

100U/16V

6

100U/10V

7905

2

5K6

3

47U/25V

4

7815

2

4K7

2

22U/25V

1

22U/25V BP

7915

2

6K8

1

103

3

2SK246

2

10K

2

104

19

A1145/C2705

6

13K

1

334

1

2SC1815

4

C945 可代

22K

2

1U

1

WIMA

1N4148

8

100K

4

684

6

1N4007

17

560K

2

103 (153~223)

1

RESET

TO220散熱器

4

10K

2

332

2

 變壓器

 

 電感

 

472

2

18V-0-18V

2

 4u7H

 2

150P

2

雲母電容

12V-0

1

 2200uH

 4

222uH

DLR1130

1

光纖接收

9V-0

1

 

 

色碼:紅紅紅

 

 

零件取得:

可代購:

品名

單價

數量

合計

備註

M65810FP 

NT$140

1

NT$140

 

SM5843AP

NT$260

1

NT$260

 

PCM1702P

NT$250

2

NT$500

 

OP27

NT$20

2

NT$40

 

SSM2142P

NT$50

2

NT$100

 

LT1028CN8

NT$80

2

NT$160

可升級OPA627AP

EA2-12

NT$25

1

NT$25

繼電器

DLR1130

NT$40

1

NT$40

光纖接收

2200uF/35V

NT$50

13

NT$650

Panasonic  16Dx32H

220U/25V

NT$30

13

NT$390

PHILIPS BC036 6Dx11H

22U/25V BP 無極性

NT$10

2

NT$20

NCC SME-BP

100U/50V

NT$30

1

NT$30

PHILIPS BC036 6Dx11H

2SC945

NT$2.5

4

NT$10

A1145 /C2705 一對

NT$50

6

NT$300

選配:

 

 

 

 

OPA627AP

NT$300

2

NT$600

二手拆機 上機測試正常 數量有限!

DRV134

NT$100

2

NT$200

 

燒友完成品

老查

回首頁